今天是: 

中国政府网 湖北政府网 繁体中文 手机版 一号登录|注册 无障碍浏览 OA登录

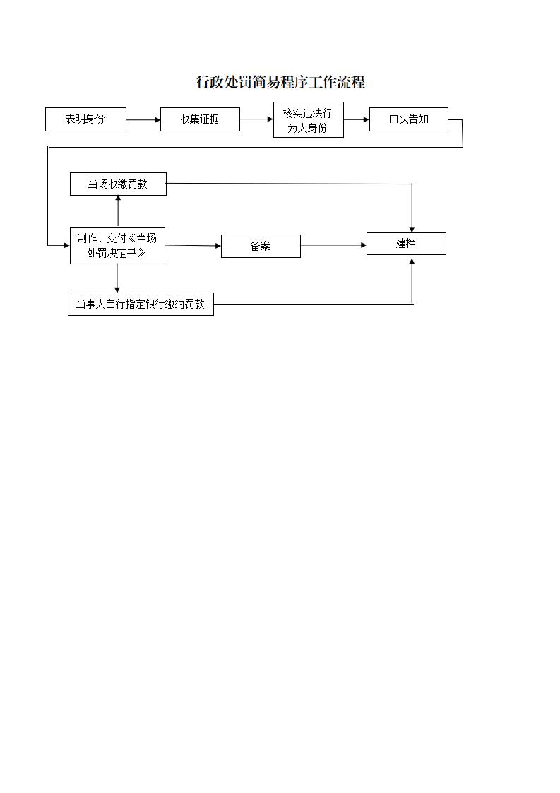
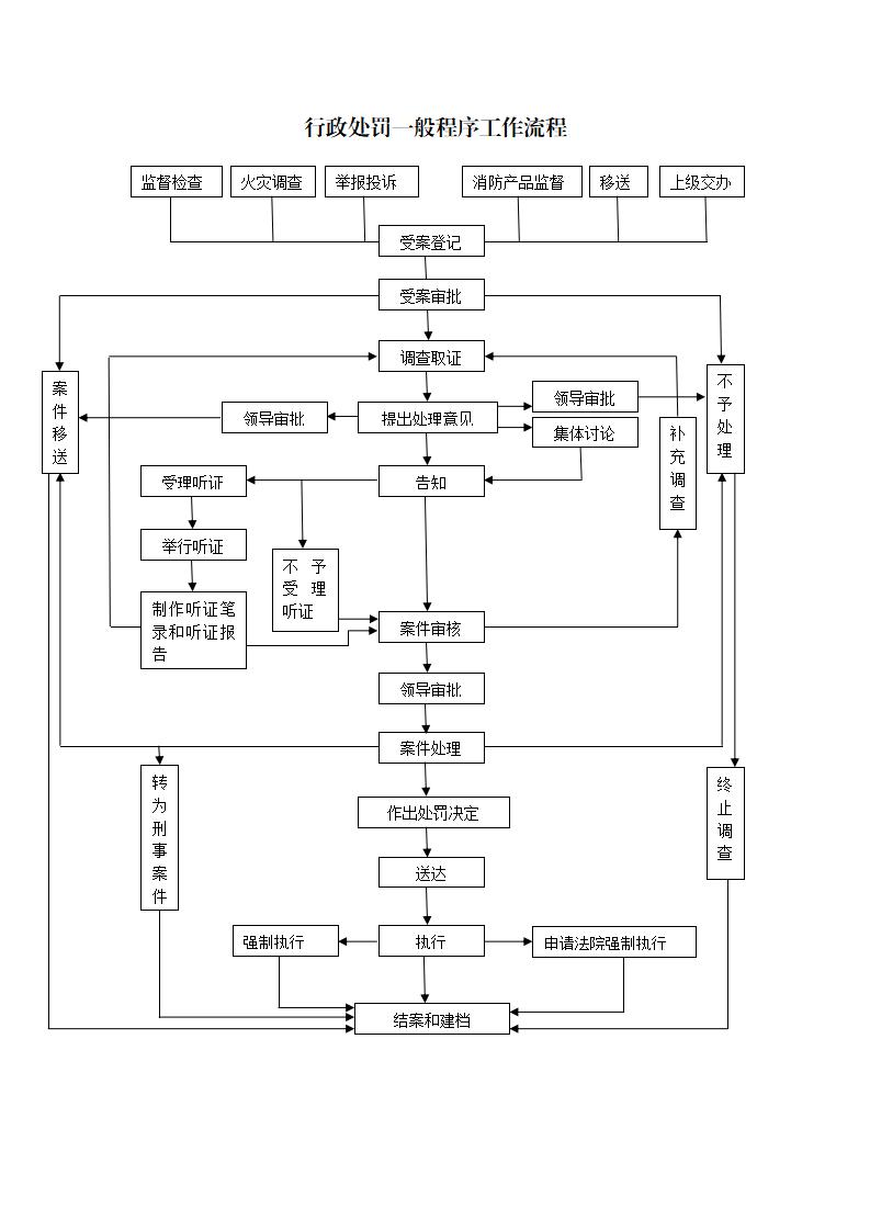
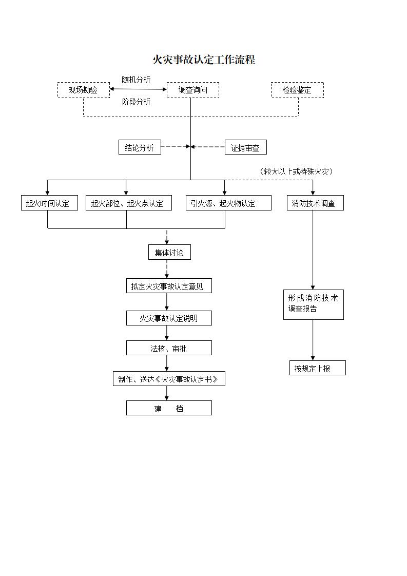
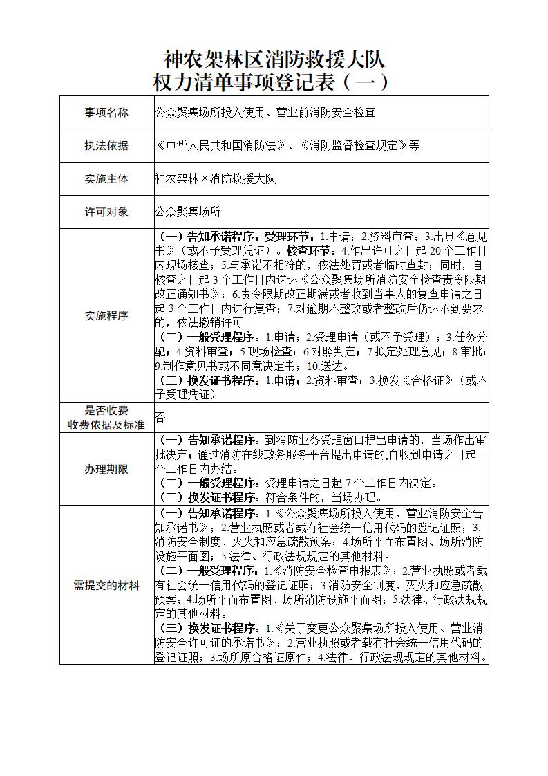
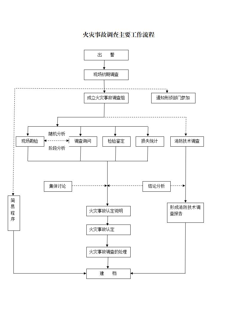
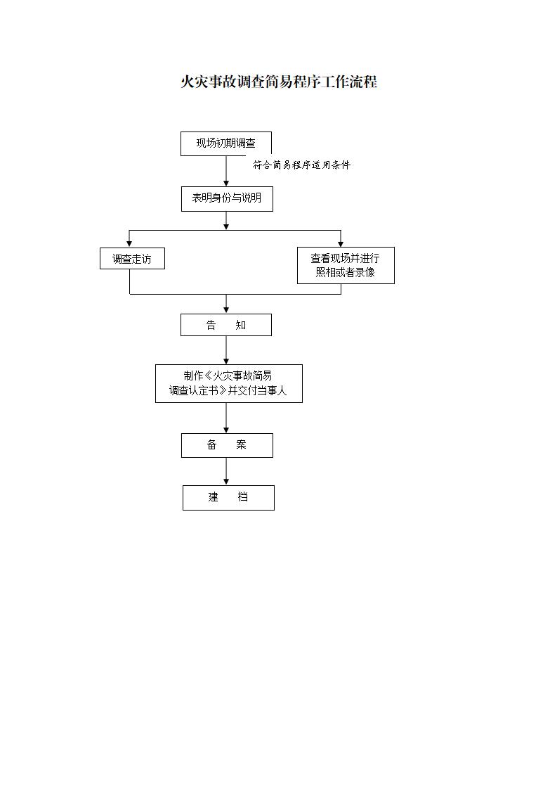
神农架林区消防救援大队全面推行消防执法公示公开制度

日期: 2025-04-17 16:25 来源:神农架林区消防救援大队

| | |


附件:

扫一扫在手机上查看当前页面

相关链接

关注“神农架发布”“神农架新闻”公众号或下载“云上神农架APP”,了解林区大小事。

欢迎关注神农架政府网官方微信 “神农架发布”“神农架新闻”“云上神农架APP”

① 打开微信——发现——扫一扫,扫描左侧“神农架发布”或“神农架新闻”微信二维码关注。

② 打开软件扫一扫,扫描左侧“云上神农架”二维码下载安装APP。

友情链接